MENÜ SCHLIESSEN
Home
Wichtige Informationen
Wohnen
Finanzierung
Haus und Umgebung
weitere Dienstleistungen
interessante Links
Betreuung und Pflege
Aktivierung
Freiwillige
Seelsorge
Ethikkommission
Palliative Care
Anlässe und Aktivitäten
Seniorenrat
Restaurant Otmar
Kulinarik
Jobs und Karriere
Stellenangebot
Ausbildung
Weiterbildung
über uns
Kontakt
Team
Unser Leitbild
Organigramm
Blickwinkel
Verein
Shop
Telefon
+41 71 274 47 47
E-Mail Adresse
info@otmarsg.ch
Kontakt
Wohnen
Finanzierung
Haus und Umgebung
weitere Dienstleistungen
interessante Links
Aktivierung
Freiwillige
Seelsorge
Ethikkommission
Palliative Care
Seniorenrat
Kulinarik
Stellenangebot
Ausbildung
Weiterbildung
Kontakt
Team
Unser Leitbild
Organigramm
Blickwinkel
Verein
Freie Betten
Abteilung Betreuung Pflege
Betten (1er-Zimmer)
Verfügbar:
00
Betten (2er-Zimmer)
Verfügbar:
01
Geschützter Wohnbereich
Betten (1er-Zimmer)
Verfügbar:
00
Betten (2er-Zimmer)
Verfügbar:
00
Telefon
+41 71 274 47 47
E-Mail Adresse
info@otmarsg.ch
Kontakt
MENÜ
Kontakt und Anfahrt
Freie Betten
Abteilung Betreuung Pflege
Betten (1er-Zimmer)
Verfügbar:
00
Betten (2er-Zimmer)
Verfügbar:
01
Geschützter Wohnbereich
Betten (1er-Zimmer)
Verfügbar:
00
Betten (2er-Zimmer)
Verfügbar:
00
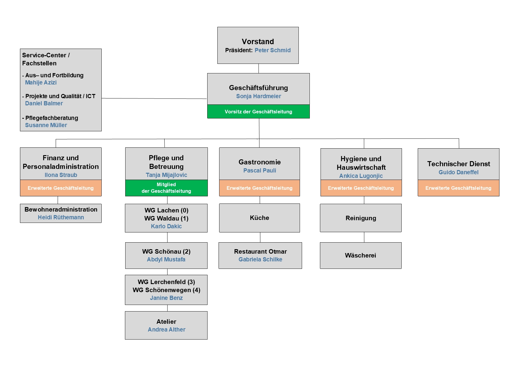
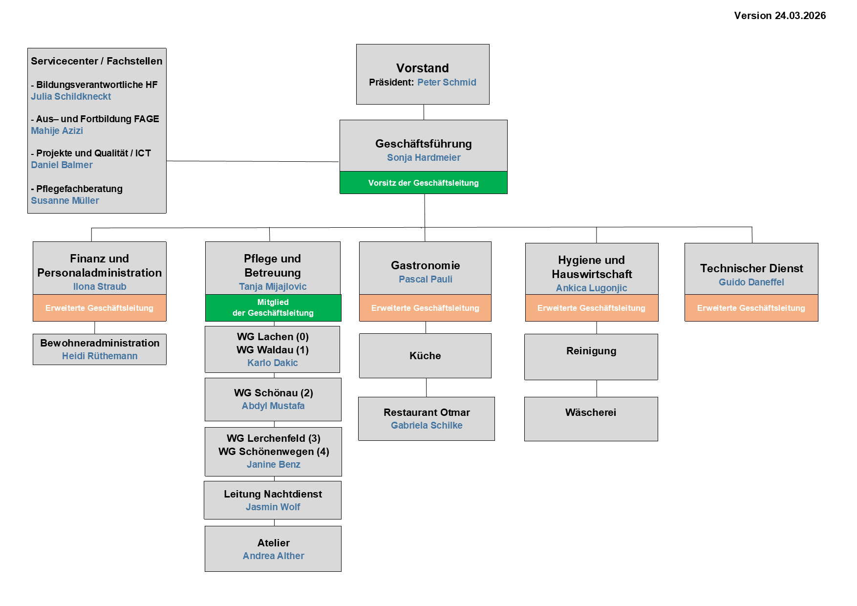
Organigramm
Über uns
Kontakt
Team
Unser Leitbild
Organigramm
Blickwinkel
Verein
Newsletter abonnieren
SENDEN
UP